
38
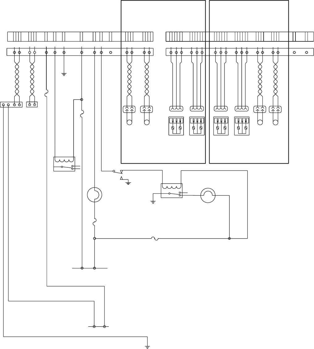
FIGURA 19 - ALAMBRADO ESQUEMATICO DE CHASIS ESTANDAR (4S/4M)
Localización de averías: Alambrado esquemático de chasis estándar (4S/4M)
WSS_SL+
WSS_SL-
WSS_SR+
WSS_SR-
1
5
2
6
14
10 15
9
11 12
13
3
7
48
30A
PMV_SL_HLD
PMV_SL_REL
PMV_SL_CMN
PMV_SR_HLD
PMV_SR_REL
PMV_SR_CMN
PMV_DL_HLD
PMV_DL_REL
PMV_DL_CMN
PMV_DR_HLD
PMV_DR_REL
PMV_DR_CMN
WSS_DL+
WSS_DL-
WSS_DR+
WSS_DR-
7813
910
14
11 12
15
17
1816
5
612
3
4
5A
5A
X2
X2
5A
X1
X1
3
21
3
21
3
21
3
21
* * * *
NO USADO
NO USADO
J1587 B
J1587 A
J1939_ BAJO
J1939_ ALTO
BATERIA
RETARDADOR
TIERRA
IGNICION
REMOLQUE ABS WL
ABS WL
NO USADO
SENSOR DE
VELOCIDAD
DE LA
RUEDA- EJE
MOTRIZ
DERECHO
SENSOR DE
VELOCIDAD
DE LA RUEDA-
EJE MOTRIZ
IZQUIERDO
EJE MOTRIZ
DERECHO
VALVULA
MODULADORA
DE PRESION
EJE MOTRIZ
IZQUIERDO
VALVULA
MODULADORA
DE PRESION
EJE
DIRECCIONAL
DERECHO
VALVULA
MODULADORA
DE PRESION
EJE
DIRECCIONAL
IZQUIERDO
VALVULA
MODULADORA
DE PRESION
SENSOR DE
VELOCIDAD DE
LA RUEDA- EJE
DIRECCIONAL
DERECHO
SENSOR DE
VELOCIDAD DE
LA RUEDA- EJE
DIRECCIONAL
IZQUIERDO
EJE MOTRIZ EJE DIRECCIONAL
(OPCIONAL)
RELE
RETARDADOR
LAMPARA
INDICADORA DE
REMOLQUE ABS
LAMPARA
INDICADORA
ABS
+12V IGNICION
+12V BATERIA
ABS WL RELE
* Válvulas moduladoras de presión
Conector Seguro de girar Packard
Común (CMN) Patilla 2 Patilla B
Retención (HLD) Patilla 3 Patilla C
Liberación (REL) Patilla 1 Patilla A
Comments to this Manuals